
Robotics has been the hottest narrative recently, because 1x Neo and XPENG IRON have raised so much attention and discussion over the past weeks. But the DePin area also has other physical infrastructure that could benefit from the rise of payment protocols. Without payment protocols, the main value flow is the farming logic, with tokens minted to farmers' wallets.
Machine economy is where autonomous devices can own assets, make payments, and coordinate their work via crypto networks. While traditional robotics is a $100+ billion industry, crypto-focused robot projects are still nascent – the total market cap of "robotic coins" only recently surpassed $400 million after market recovery.

Source: CoinGecko
Technically speaking, the machine economy is a subset of DePin, where the Physical Infrastructure is Robotics. Unlike crypto agents that are always trying to build from scratch and find it hard to compete with agents in the pure AI area, the machine economy lets crypto play its role in what it is good at. Currently, crypto adds value to robotics on multiple layers.
- Financial Layer: Robots can have crypto wallets to autonomously receive and send micropayments, enabling machine-to-machine commerce without human intervention. For example, a delivery drone might charge a fee per trip in tokens. Tokenization also allows distributed ownership of robot fleets via DAOs, lowering entry barriers for investors.
- Coordination Layer: Decentralized smart contracts can assign tasks, verify work, and reward performance across a network of robots. Governance tokens enable voting on fleet policies (e.g. pricing, upgrades) or even automatic adjustments via on-chain logic. This trustless coordination is crucial when swarms of robots must work together without a centralized controller.
- Infrastructure Layer: Robots rely on shared services like maps, positioning systems, and identity registries. Blockchain-based networks can provide these in an open, tamper-proof way. For instance, decentralized GPS/RTK networks can provide centimeter-level positioning to any robot, and on-chain robot IDs (Verifiable credentials) let robots securely prove their identity or data authenticity. Such Decentralized Physical Infrastructure Networks (DePIN) ensure robots aren't locked into Big Tech cloud platforms.
Overall, crypto integration enables robots to earn income, pay for services, self-govern, and share data securely on a peer-to-peer basis. Currently, there are several ways to integrate crypto into robotics, such as universal identity and underlying chains. But the largest catalyst may be payment protocols, which could be the missing piece for the complete infrastructure.
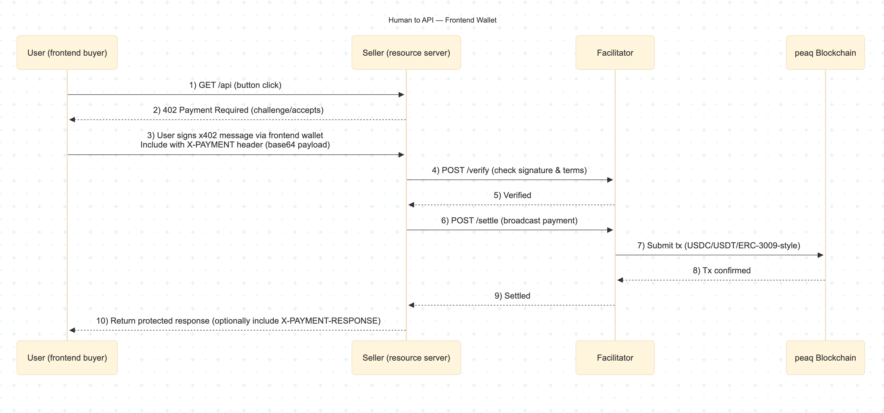
Let's take a glance at the official process of x402 payment first. We could regard the client as the user/agent, the server as the seller, and the facilitator as the intermediary between chains and the general commerce process.

Source: Coinbase
- Client makes HTTP request - The client sends a standard HTTP request to a resource server for a protected endpoint
- Server responds with 402 - The resource server returns an HTTP 402 Payment Required status code with payment details in the response body.
- Client creates payment - The client examines the payment requirements and creates a payment payload using their wallet based on the specified scheme.
- Client resubmits with payment - The client sends the same HTTP request again, this time including the
X-PAYMENTheader containing the signed payment payload.- Server verifies payment - The resource server validates the payment payload either:
- Locally (if running their own verification)
- Via a facilitator service (recommended)
- Facilitator validates - If using a facilitator, it checks the payment against the scheme and network requirements, returning a verification response
- Server processes request - If payment is valid, the server fulfills the original request. If invalid, it returns another 402 response.
- Payment settlement - The server initiates blockchain settlement either:
- Directly by submitting to the blockchain
- Through the facilitator’s
/settleendpoint
- Facilitator submits onchain - The facilitator broadcasts the transaction to the blockchain based on the payment’s network and waits for confirmation.
- Settlement confirmation - Once confirmed onchain, the facilitator returns a payment execution response.
- Server delivers resource - The server returns a 200 OK response with:
- The requested resource in the response body
- AnX-PAYMENT-RESPONSEheader containing the settlement details
After going through this, the core of the payment protocol is to build the standard upon the HTTP protocol, define the payment payload, and add components to verify the payment payload and on-chain settlement. Apparently, the whole process is much more friendly for agents, and in the machine economy, the agents are the robots.
We can take payment protocol integration as a standard to filter crypto robotics projects that satisfy the basic requirements to have a seat in the future. Basically, there are two types of projects integrating payment protocols.
- Provide the underlying capability, incubate the machine economy ecosystem, and embrace any active builders.
- The native business allows robots and agents to pay for services, data, or resources automatically in real time – for example, a delivery robot paying a toll or a drone buying a charging session – without human intervention.
Because payment protocols mainly happen on Base and Solana, and Coinbase is the initiator of x402, most of the machine ecosystem happens on Base and Solana. Previously, DePin chains like IoTX and Peaq have also become first movers to integrate x402.
Virtuals Alliance on Base
Base is the base chain for most x402 protocol ecosystem projects. And Virtuals is the home for most AI projects on Base.
Before x402, Virtuals had its own payment protocol called Virtual ACP (Agent Commerce Protocol). While x402 is more abstracted and leaves room for the ecosystem to build the capability, the philosophy of the ACP design is to define the concrete behavior and process between agents. A more appropriate comparison is the communication protocol between agents in swarms, but with payment added to it.

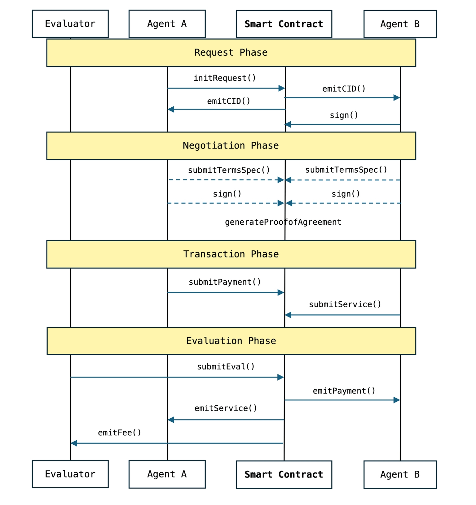
- Request Phase: Agents establish initial contact and determine basic compatibility for a transaction
- Negotiation Phase: Agents agree on specific terms, which are cryptographically signed to create a Proof of Agreement (PoA)
- Transaction Phase: The actual exchange of value occurs, with both payment and deliverables held in escrow
- Evaluation Phase: The transaction is assessed against the agreed terms, enabling reputation building and continuous improvement
Therefore, the more accurate definition for ACP is an off-chain AI agent framework with smart contracts to facilitate secure agent-to-agent commerce. To secure that,
- The common interfaces and data structures are the premise
- The core of the commerce is the Job, the central on-chain smart contract created when a Buyer initiates work from a Provider's Job Offering. It governs a single commercial engagement between Agents. There are two types of Jobs for now:
- Service-Only Jobs: conventional service-based tasks where only the service fee is involved
- Fund-Transfer Jobs: tasks that involve managing, moving, or investing the Buyer's funds as part of the service
- The evaluation phase and evaluator agents are a must to resolve disputes.
The architecture and workflow design may be referred to by other payment protocols in later stages, but expansion so far has not been easy. Virtuals is kind of a closed system, and the concrete behavior definition is somewhat of a burden for other projects.
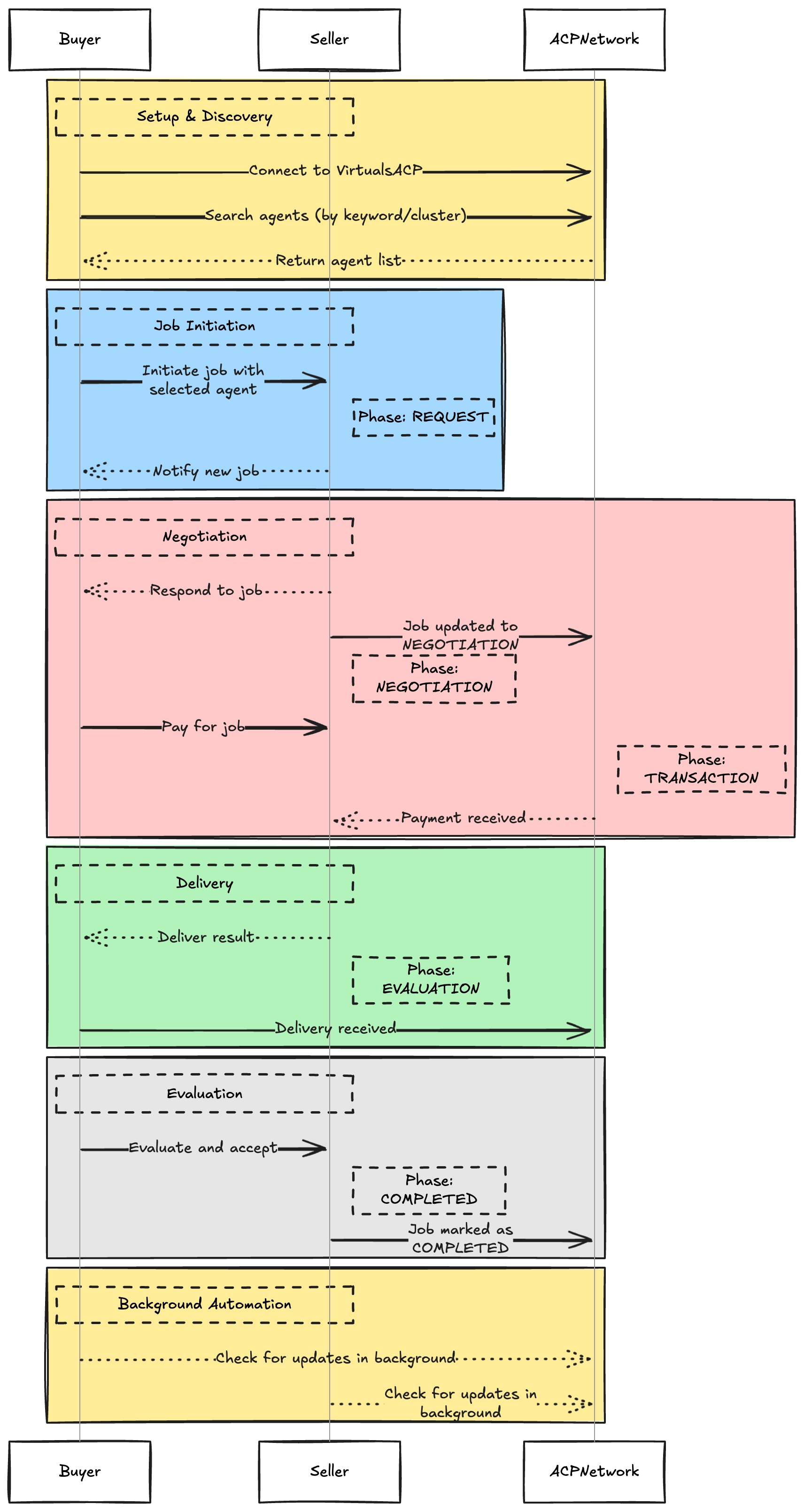
If we look into the workflow of ACP, it relies on the ACPNetwork, and the standard flow from Setup and Discovery to Evaluation is well defined.
Setup and Discovery: The Buyer connects to VirtualsACP, searches for agents, and retrieves a list of potential Sellers.Job Initiation: A job is initiated with the selected Seller, entering theREQUESTphase.Negotiation: The Seller reviews the job, responds, and the Buyer confirms by making payment. The job transitions throughNEGOTIATIONandTRANSACTIONphases.Delivery: The Seller delivers the result, which is acknowledged by the Buyer in theEVALUATIONphase.Evaluation: The Buyer reviews the deliverable, accepts it, and the job is marked asCOMPLETED.

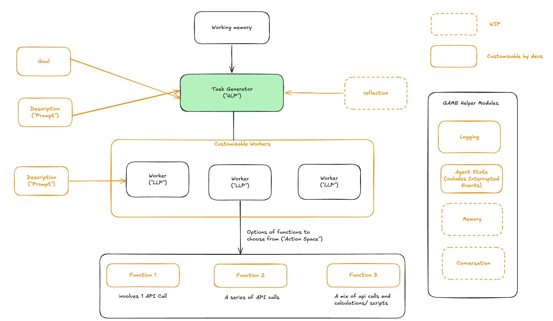
As we all know, Virtuals already built their own agentic framework before, called GAME. GAME is more open and the toolkit is more mature, enabling anyone to use it, regardless of the launchpad, platform, or whether an agent token is involved. And ACP is a good complement to GAME, and we can see the ambition of Virtuals. With ACP, GAME could introduce machine economy into the workflow.

Besides the conventional metrics, Virtuals introduced aGDP for agent GDP, with the full name being Agentic Gross Merchandise Value (aGDP), to represent the total value of economic activity an agent facilitates, across trading activity and service-fee–related operations. So far, the most frequently used agent service is Axelord for trading purposes.

Virtuals itself definitely benefits from the rise of commerce between agents and robotics. Because Virtuals Protocol has integrated x402 into its Agent Commerce Protocol (ACP) stack, effectively linking AI logic with DeFi payment rails for its agent economy. This means all transactions between Virtuals agents (including those in robotics projects like SAM or future robot agents) can be settled autonomously. But only a few of them explicitly integrate x402 directly.
Roba Labs
Roba is offering an open, interoperable hub for building, simulating, and monetizing robots. The core mechanism is ROBA Challenges, which form a structured funnel that attracts developers, students, and creators of all levels into the robotics ecosystem. More than simple bounties, challenges create a progressive pathway that educates and empowers talent while seeding the marketplace with high-quality robotics assets.
With x402 integration:
- Robots can pay or charge per task, near-real-time, using stablecoins
- Assets & skills in the Creator Hub can transact without human checkout
- Robots can buy AI inference or compute on their own
- API access can be priced per use, enabling open robot-to-robot trade
- Actions become verifiable, paid events
It's not a typical grassroots project, having raised 375k at a 3M valuation, with Cogitent Ventures acting as advisor with investment and enterprise introductions. Due to the 33% TGE and 2 months linear vesting, the price is most likely to keep bleeding.
RoboStack
RoboStack is a cloud-based robotics development and deployment platform that has emerged within the Virtuals community. Aiming to accelerate robotics R&D, RoboStack provides a high-fidelity simulation environment and secure sandbox for testing robot software in virtual scenarios
To facilitate interoperability, RoboStack introduced the Robot Context Protocol (RCP), a standardized communication layer that makes it easier for robots, AI agents, and human operators to exchange information securely.
- Cloud Robot – Real-time remote simulation access
- Workflow Automation – Task orchestration for fleets of robots
- Agent Integration – Connect Ai agents with simulated robotic behaviour
- Data Platform – Centralized hub for sensor/Ai training data and analytics

With x402 integration in RCP v2, RoboStack enables:
- Pay-per-use simulation resources — allowing developers or agents to access specific simulation modules, physics engines, or pre-trained robot models through small, on-demand payments.
- Module-level monetisation — enabling contributors of high-value assets (e.g., environment maps, sensor emulators, or control algorithms) to receive compensation automatically each time their module is instantiated or queried in simulation.
- Autonomous agent transactions — permitting robotic agents or AI systems to autonomously request additional data, computational resources, or model parameters from the network during training, thereby emulating economic decision-making within the development loop.
- Sustainable open-source funding — similar to topping up a balance or donating to ROS 2 or other open-source robotics projects, x402 can provide continuous micro-funding channels that sustain shared infrastructure and community contributions.
Followers on Solana
Although the number of x402 projects is not less than the Base ecosystem, the leading projects are also from Solana, like PAYAI and Dreams. The whole AI agent projects on Solana should thank PING for bringing back the attention. Otherwise, the valuation of these projects would still be at the bottom.
Back to the intersection of robotics and payment, there are only a few projects.
CodecFlow
CodecFlow's goal is to become an execution layer for AI and robotic agents, bridging the gap between digital software automation and physical robots. It targets the limitations of traditional automation – e.g., fragile UI scripts and siloed compute – by using AI-driven agents that adapt to changing interfaces and environments.
Fabric is like a smart cloud orchestrator – it can take computing workloads (for instance, an AI needing to process a video feed for a robot) and smart-route them to where it's cheapest or most efficient to run.

Operator Kit (OPTR) is the development toolkit for programmers to create VLA agents. Each AI "Operator" runs a continuous perceive-reason-act loop: capturing screenshots or camera feeds, using a vision-language-action (VLA) model to process visual and textual instructions, and then executing precise actions via UI controls or robot actuators.
CodecFlow doesn’t use x402 directly but enables it through the SDK. Developers building with CodecFlow can integrate payment logic into their robots using x402 or other methods. The SDK allows optional support for payments, whether crypto or traditional banking, so that robot services can be monetized natively.
Forma Robotics
Forma Robotics is building the decentralized Robotics-as-a-Service (RaaS) network, centered around a modular, open-source robotic arm. The team appears to be a grassroots community-driven project – possibly started by a group of robotics enthusiasts and blockchain devs. This lean approach fits their ethos of open collaboration. The project’s competitive edge is in marrying DIY robotics with crypto: unlike industrial RaaS providers (e.g., Amazon’s robotics division or Universal Robots’ solutions) which require significant capital and are closed-source, Forma taps a long-tail of hobbyists and small businesses who can join a decentralized network. It indirectly competes with IoT/blockchain projects that let people monetize devices (like IoTeX’s device economy), but Forma’s focus is specifically on robotic arms and automation tasks.
For now, Forma Robotics has integrated x402 into its RaaS platform. Users can install the Forma software on their robotic arm, and the arm registers itself on the platform. Then clients can hire available robots via a paid API endpoint.
Data Miner Machine on Peaq
Peaq is essentially an EVM-compatible blockchain network optimized for IoT and robotics. It treats machines as first-class citizens on the blockchain, meaning every robot or device can have its own identity, wallet, and even agency to run decentralized applications. In implementation, any machine (land, air, sea, space) can self-register on Peaq, get a self-sovereign Machine ID (via Peaq ID), and then interact economically – from transacting value (Peaq Pay) to forming collectives or DAOs with other machines. That's why we always disclose the machine's address and human user address together.
More specifically, Peaq leverages precompiles to empower off-chain machines to have on-chain capability. There are five major precompile modules for machines to onboard Peaq, and Peaq could be the largest registry and network of existing machines.
- DID Precompile: manages decentralized identities
- Storage Precompile: Handles specialized storage operations, with both on-chain storage on Peaq or IPFS, or off-chain storage on MongoDB
- RBAC Precompile: Implements role-based access control features
- ERC-20 Precompile: Facilitates standard ERC-20 token operations for native peaq
- Vesting Precompile: Manages token vesting schedules and related functionalities. For an exhaustive list of all of our precompiles please view the documentation
With the integration of x402, Peaq allows devices on its network to initiate or accept HTTP 402-based micropayments in a chain-agnostic way. This means a device registered on Peaq could respond to a service request with a payment requirement, and an AI agent could pay it automatically with stablecoins via x402. Peaq's chain handles final settlement (or could route to Base or other chains as needed, since x402 is interoperable). In summary, x402 on Peaq not only expands the capability and connection with outside servers, but also introduces stablecoins into Peaq.
Integration with x402 has different levels and depth. In most cases, integration only happened on the client side, but Peaq finished the native integration across Client, Facilitator, and Servers, and provides the complete implementation example.
On the client side, Peaq provides both user interfaces from frontend wallets and agent backend wallets linked to machines. The user client is much more straightforward, just signing a payment authorization using their wallet to unlock an API feature.

For machine clients, programmatic clients (with their own private key/machine identity) sign the authorization automatically, representing a "machine paying a machine" flow.

Facilitator integration usually depends on the facilitator side. Popular chains would be automatically integrated in these popular facilitators, like Base and Solana. The current popular project PayAI provides a hosted facilitator supporting Peaq. In case of the termination of external facilitators, Peaq has provided the implementation, so anyone could also deploy their own facilitator connected directly to Peaq RPC node. This enables local validation of payment proofs and full control over on-chain interactions.
For Peaq to enable machine-to-machine connections, resource servers also expose endpoints protected by x402. When a client requests a protected resource, the server responds with a 402 Payment Required response.
Generally speaking, x402 integration in Peaq is complete and smooth, because Peaq itself doesn't try to build a payment standard, so x402 just makes the last piece of the puzzle in the stack of Peaq machine economy. Before x402, the settlement of communication was possible but without economic meaning in most cases. After x402, common business logic could be operated.
Currently, there are only 5 robotics projects in the Peaq ecosystem. Most of them don't integrate x402 payment directly, just relying on the existing infrastructure of Peaq. And most of them target data mining. Among the existing 5 projects, 3 of them are spatial data mining, but with different focuses. It makes sense before x402 payment is broadly adopted.
Auki
Auki is building the “real world web” – a decentralized spatial computing network (the Posemesh) that lets robots, AI agents, and XR devices browse and interact with physical space much like the internet.
Auki's Posemesh allows devices to do exactly that through a permissionless protocol: devices can publish or request spatial data (like a map of a store aisle, or real-time coordinates of obstacles) and even offload computation (e.g., an AR headset could ask a nearby server or another device to process a heavy vision task).

Auki already supports web APIs for spatial queries, so adding x402 payment headers would be straightforward. The challenge is mainly aligning with facilitators and ensuring robot agents have wallets configured.
The core metric of the network is domains, the mapped 3D spaces themselves ("virtual real estate"), which apps/robots anchor to. The business model of Auki for miners is to earn by running servers and hosting 3D domains that robots/AR apps use in real time, not suitable for general users.

Over the Reality
Initially, OVER launched on Ethereum (ERC-721 for land NFTs and ERC-20 for OVR token). In 2025, it expanded by minting its native OVR token on peaq (a Polkadot network for DePIN) and integrating peaq’s modules for identity, governance, and data.
Compared to Auki, Over the Reality is consumer-scale smartphone Map2Earn, plus its long history ensures it has a larger group of miners, and the token emission has processed over 60%. According to the latest stats, there are 4082 publishers in their network, and most of them come from the US and Europe.

Overall, the weekly maps uploaded are still rising, and total locations mapped are way more than Auki.

Alpha AI
Alpha AI is running a To G business. It leverages drones to provide AI-powered inspection and surveillance services for property management, construction, government, NGOs, and automotive sectors. Licensed for autonomous drone inspections (BVLOS in Hong Kong). Revenue from hardware/software solutions, partnerships (e.g., Cyberport, HK Housing Society), and ESG monitoring. Focuses on defect detection, safety, and efficiency without CAPEX for clients.

DroneDash
DroneDash is running a B2B business, providing CAPEX-free automation for agriculture, solving operational issues with robots, sensors, and AI. Revenue from service deployments, Web3 financing via Dash Foundation, and partnerships (e.g., Farmsent, SkyX for 490K-acre network in Malaysia). Focuses on precision agrochemicals, yield optimization, and cross-border delivery.
Silencio
Silencio is a decentralized environmental data network focusing on noise pollution. Its approach is to transform everyday smartphones into a distributed array of noise sensors. Potential customers are Real Estate & Proptech, Hospitality & Entertainment, Government & Urban Planning, and Advertising & Market research. The crowdsourcing business works, with people using smartphones for passive mining.
And the peak rising daily new machines and devices of Peaq came from Silencio, so it looks more like a data contributor in early days.

OpenMind and Its Own Garden
The positioning of OpenMind is actually not the same as the previous chains that act as the underlying blockchain infrastructure. It is highly involved in the workflow of Robotics, which means a heavier approach than previous solutions, which would not be an easy mode for the team behind it.
There are two technical foundations in their design. Let's see the crypto-related part, FABRIC, which is the decentralized coordination network that competes directly with previous chains. FABRIC builds on Base and includes an identity network, staking mechanisms, and coordination protocols. It uses smart contracts for verifiable credentials, ensuring robots can prove their capabilities and history without centralized authorities.

The core component is OM1, its flagship product. OM1 is built on a modular stack that includes a kernel for hardware abstraction, middleware for sensor fusion and actuation, and an application layer for high-level behaviors. It supports real-time processing using frameworks like ROS (Robot Operating System) extensions, but with AI enhancements for learning and adaptation. In this way, it is highly involved in the supply chain of Robotics, and itself is robot-agnostic, supporting various form factors such as humanoids (e.g., Unitree G1), quadrupeds (e.g., robot dogs), and wheeled platforms, but the onboarding process would be much more difficult. We can see from the Badge system in their dashboard that it needs to onboard many roles in their ecosystem to make each part of the flow work. For example, it launched the OpenMind app (iOS/Android), letting users map environments and test, and earn badges. It could be split into a separate project to do the mapping usually, but for now, it's only a small piece of OpenMind.

Looking from the top level, OpenMind stands at the intersection of AI and Crypto software stack for Robotics. OpenMind was one of the first launch partners for x402, integrating it into OM1 from day one. OM1 builds in x402 input and action modules. X402Input lets robots know the on-chain data, x402_command lets robots execute on-chain payments. With x402, robots could autonomously buy things they need – such as electricity to recharge, a ride from a robo-taxi service, or cloud compute power – by sending crypto payments on the fly.
Their team is composed of Stanford associate professors and graduates, and some pre-investors from OKX, and the CTO is Chinese from OpenAI. However, the investor background is pretty fragmented. The first round is led by mainstream western funds, but lately, Pi Network Ventures announced its first investment in OpenMind, potentially linking millions of Pi users/devices to OpenMind's network.

Considering its vision difficulty and technical solution, it will either succeed and become the unicorn of Robotics, or be the distribution channel and consumption channel of many idle rubbish robotics.